首页
> 热门专题 > 2022年度全省优秀职工代表提案 > 国有企业

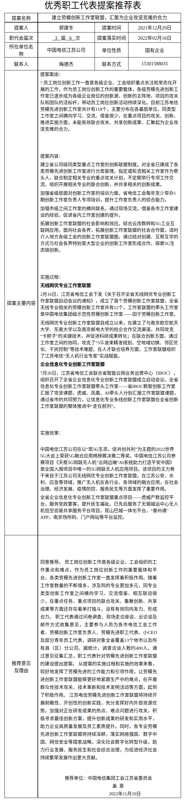
建立劳模创新工作室联盟,汇聚为企业攻坚克难的合力

提案人: 梅德杰 提案类型: 发展改革
单位名称: 中国电信江苏公司 单位性质: 国有企业 浏览次数:

打印 关闭