2
热门专题
/col/col135/index.html
2022年度全省优秀职工代表提案
/col/col11862/index.html
国有企业
/col/col11863/index.html
首页
>
热门专题
>
2022年度全省优秀职工代表提案
>
国有企业
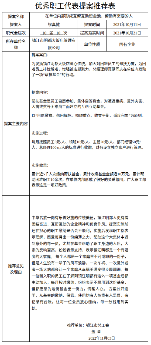
在单位内部形成互帮互助资金池,帮助有需要的人
提案人: 缪真健
提案类型: 生活福利
单位名称: 镇江市明都大饭店管理有限公司
单位性质: 国有企业
浏览次数:
打印
关闭