首页
> 热门专题 > 2022年度全省优秀职工代表提案 > 事业单位

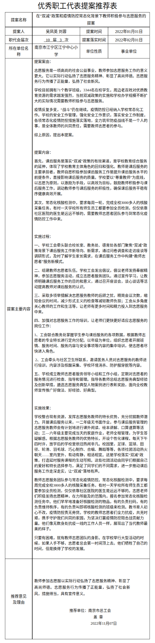
在“双减”政策和疫情防控常态化背景下教师积极参与志愿服务的提案

提案人: 吴凤英 刘蓉 提案类型: 其他
单位名称: 南京市江宁区江宁中心小学 单位性质: 事业单位 浏览次数:

打印 关闭